Instance Verification Kit (IVK)
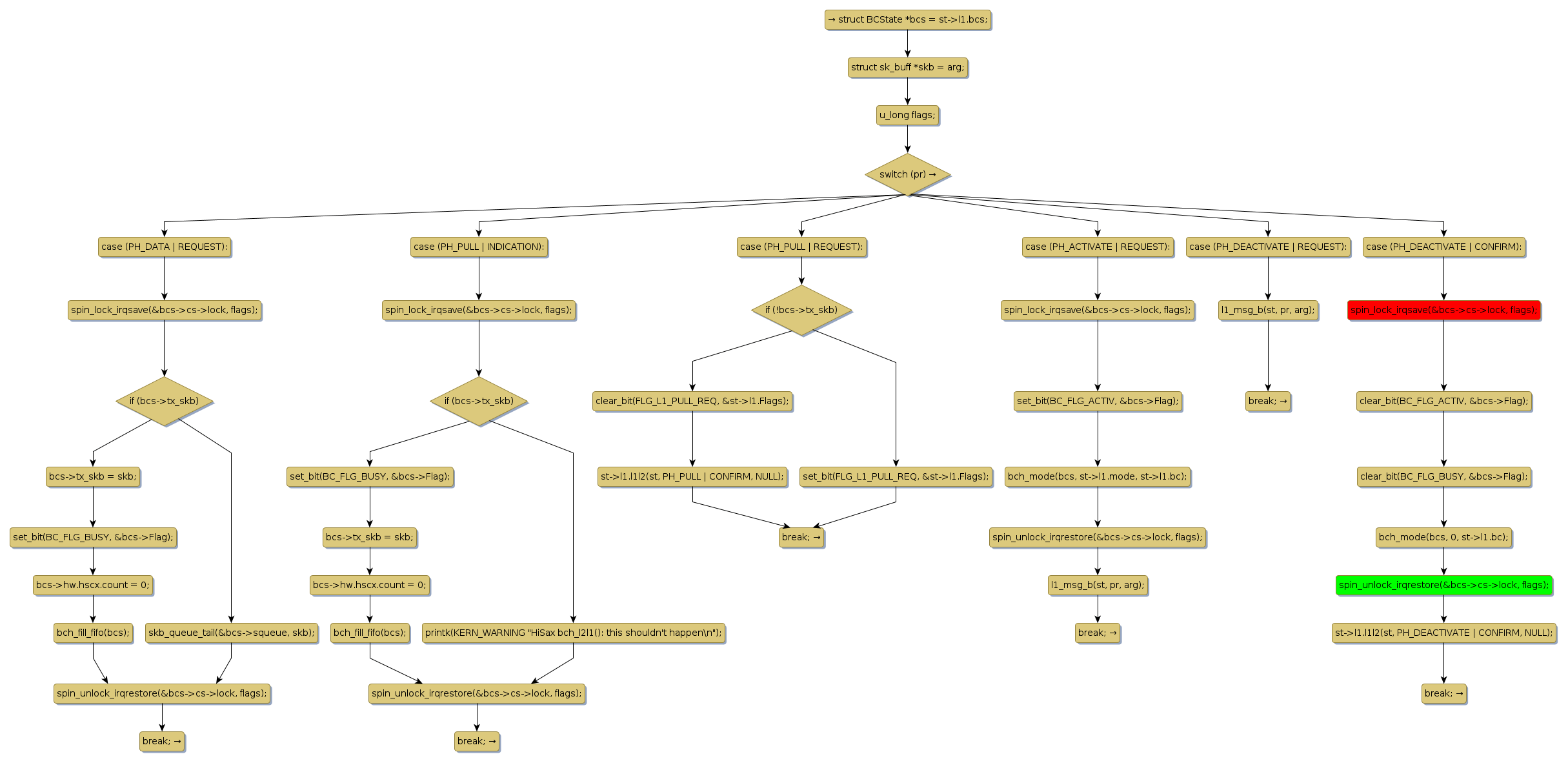
spin lock @ [14392+41+/linux-3.19-rc1/drivers/isdn/hisax/ipacx.c]
Instance Signature: lock
|
The Matching Pair Graph:
|
|
Function Name
|
Control Flow Graph (CFG)
|
Events Flow Graph (EFG)
|
Source Correspondence
|
|
bch_l2l1
|
|
|
[13051+8+/linux-3.19-rc1/drivers/isdn/hisax/ipacx.c]
|